Magneto-Rheology
The new MR Accessory enables the complete characterization of magneto-rheological fluids under the influence of a controlled field. Applied fields up to 1 T and a sample temperature range of -10 °C to 170 °C make the MR Accessory ideal for all studies of MR fluids and ferrofluids. The MR Accessory applies a controlled field through an integrated electro-magnetic coil located below the sample. This coil operates in conjunction with an upper yoke to deliver a homogeneous magnetic field that is normal to the plate surface. The system includes a channel to accommodate an optional Hall probe for real-time measurement and closed loop control of the sample field.
Features and Benefits
- Smart SwapTM technology for quick installation
- Complete control of magnetic field profiles, including: constant, step, ramp, sine wave, triangle-wave, and wave functions with field offset
- Patented Force Rebalance Transducer (FRT) minimizes axial compliance
Precise, Stable Temperature Control
Sample temperature control and magnetic coil stabilization are achieved through accurate liquid temperature control. The upper yoke is thermally conductive, ensuring temperature uniformity throughout the sample thickness. In all cases, sample temperature is monitored by a probe directly beneath the plate surface and recorded in the data file. Precise control of sample temperature is provided by the fluid circulator temperature, eliminating temperature drifts and offsets.
Applications
MR Fluid Structure Formation
MR Fluid Structure Formation
- Dynamic properties reveal structure development with increasing magnetic field
- Early time-dependence before field application indicates ongoing development of field-independent structure
- Increasing magnetic field leads to structure formation and gelation
MR Fluid Viscous Response
MR Fluid Viscous Response
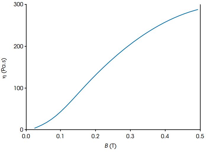
- Viscosity shows a significant response to step changes in magnetic field
- Viscosity increase is non-linear with magnetic field
- Transient response to step changes in magnetic field
- Large fields lead to structure development that is dependent on field and shear application time
- Description
-
Magneto-Rheology
The new MR Accessory enables the complete characterization of magneto-rheological fluids under the influence of a controlled field. Applied fields up to 1 T and a sample temperature range of -10 °C to 170 °C make the MR Accessory ideal for all studies of MR fluids and ferrofluids. The MR Accessory applies a controlled field through an integrated electro-magnetic coil located below the sample. This coil operates in conjunction with an upper yoke to deliver a homogeneous magnetic field that is normal to the plate surface. The system includes a channel to accommodate an optional Hall probe for real-time measurement and closed loop control of the sample field.
- Features
-
Features and Benefits
- Smart SwapTM technology for quick installation
- Complete control of magnetic field profiles, including: constant, step, ramp, sine wave, triangle-wave, and wave functions with field offset
- Patented Force Rebalance Transducer (FRT) minimizes axial compliance
- Technology
-
Precise, Stable Temperature Control
Sample temperature control and magnetic coil stabilization are achieved through accurate liquid temperature control. The upper yoke is thermally conductive, ensuring temperature uniformity throughout the sample thickness. In all cases, sample temperature is monitored by a probe directly beneath the plate surface and recorded in the data file. Precise control of sample temperature is provided by the fluid circulator temperature, eliminating temperature drifts and offsets.
- Applications
-
Applications
MR Fluid Structure Formation
MR Fluid Structure Formation
- Dynamic properties reveal structure development with increasing magnetic field
- Early time-dependence before field application indicates ongoing development of field-independent structure
- Increasing magnetic field leads to structure formation and gelation
MR Fluid Viscous Response
MR Fluid Viscous Response
- Viscosity shows a significant response to step changes in magnetic field
- Viscosity increase is non-linear with magnetic field
- Transient response to step changes in magnetic field
- Large fields lead to structure development that is dependent on field and shear application time
- Video
-







